Skip to content
【公式】中工精機株式会社-創業100年の粉砕機製造パイオニアメーカー

【公式】中工精機株式会社-創業100年の粉砕機製造パイオニアメーカー

1925年の創業以来、世界レベルの粉砕機・ボールミルを製造している中工精機です。微粉砕機のボールミル、連続式微粉砕機のチューブミルを製造しております 。設計から製造据付まで行い、ボールミル専門メーカーとしてお客様からの高純度原料製造のご要望にお応えしております。

  • 製品情報
    • 機械方式別
    • 処理方式別
    • 処理物別・業種別
  • サービス
    • 粉砕試験について
    • メンテナンス
    • 中古機械情報
  • お知らせ
    • お知らせ
    • 広報・更新情報
    • 動画プロジェクト
  • ブログ
    • ブログ
    • 導入事例
    • 広報・更新情報
    • 技術情報
  • 会社概要
    • 会社概要
    • 会社沿革
    • トップメッセージ
    • 創業者 工藤春三について
    • コーポレートロゴ
    • アクセス
    • 会社紹介動画
    • CSR活動
    • プライバシーポリシー
  • 主要設備
    • 主要設備
    • 大型ベルトコンベア
  • 採用情報
  • 100年史
 会社紹介 

  0572-69-1025

受付時間:8:30–17:00(月–金)

 お問い合わせ
  • HOME
  • 製品情報
    • 製品情報
    • 機械方式別
    • 処理方式別
    • 処理物別・業種別
  • 導入事例
  • サービス
    • 粉砕試験について
    • メンテナンス
    • 中古機械情報
  • お知らせ
    • お知らせ
    • 広報・更新情報
    • 動画プロジェクト
  • ブログ
    • ブログ
    • 技術情報
    • 広報・更新情報
  • 主要設備
  • 会社概要
    • 会社概要
    • 会社沿革
    • トップメッセージ
    • コーポレートロゴ
    • 創業者 工藤春三について
    • プライバシーポリシー
    • アクセス
    • CSR活動
  • 会社紹介動画
  • 採用情報

ホーム » お知らせ » 一般事業主行動計画(次世代育成支援対策推進法)

一般事業主行動計画(次世代育成支援対策推進法)

2025年11月21日

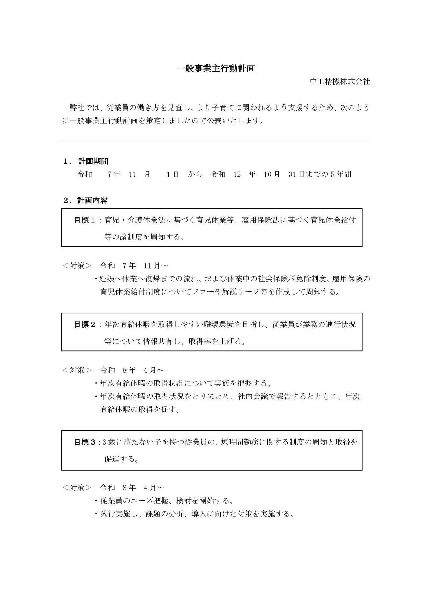
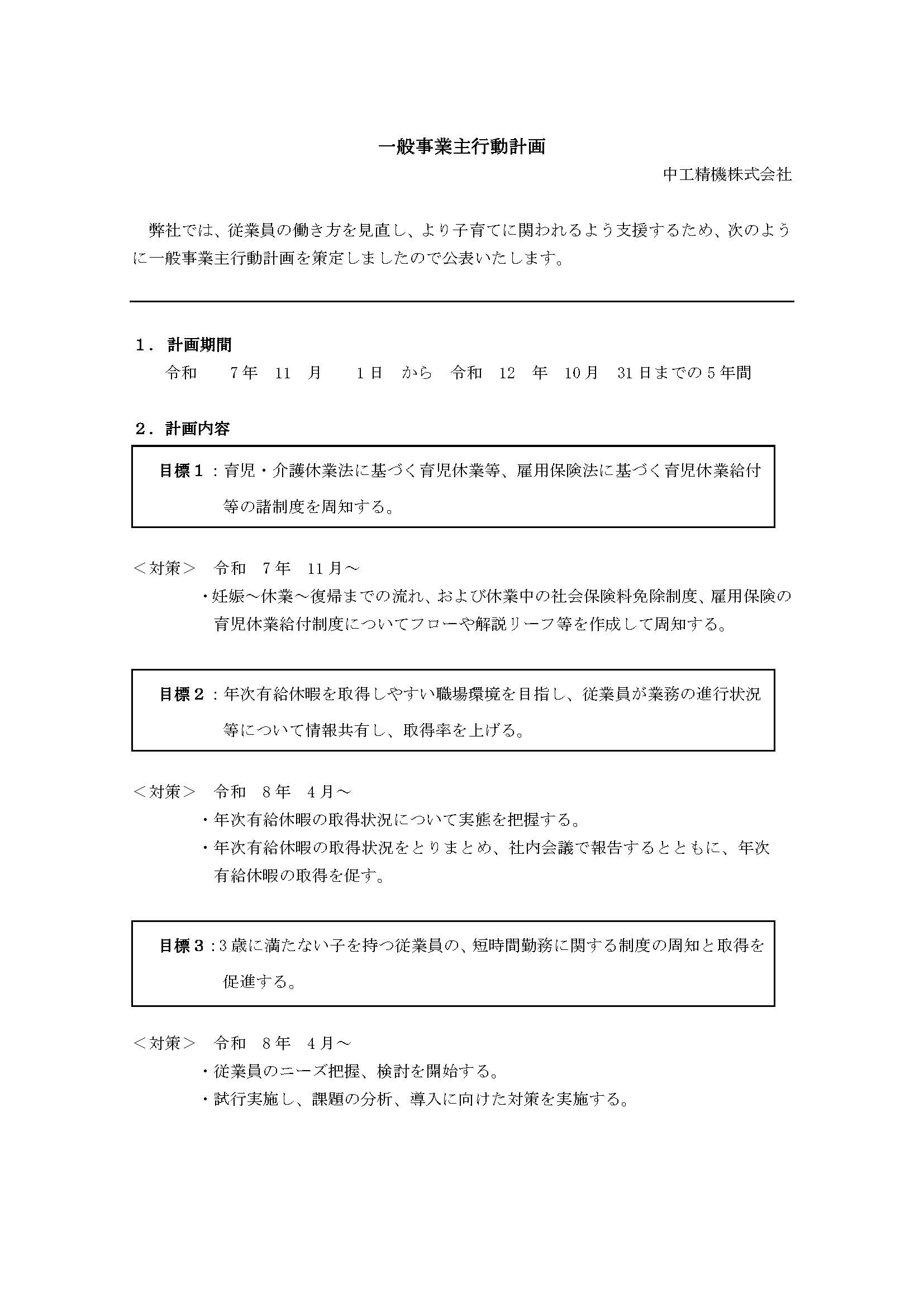
次世代育成支援対策推進法に基づき、下記掲載の行動計画に取り組んでいきます。

 

Posted on 2025年11月21日2025年11月21日 by chukoh_admin
Posted in お知らせ

投稿ナビゲーション

Previous: 中工精機に昼がきたぁ!
Next: 「中小企業 新ものづくり・新サービス展2025」出展のお知らせ

    中工精機株式会社
    岐阜県瑞浪市日吉町5177-7
    TEL :0572(69)1025

    中工精機は“本物の物造り”を
    正確な技術・迅速な行動・誠実な心で
    実現します

    技術の向上、
    環境を重視した物造りを通じて
    社会に貢献することを目指します

      コンテンツ

      • お知らせ
      • 製品情報
      • 広報・更新情報
      • 技術情報
      • ブログ
      • 動画プロジェクト